

第1页 / 共41页

第2页 / 共41页

第3页 / 共41页

第4页 / 共41页

第5页 / 共41页

第6页 / 共41页
试读已结束,还剩35页,您可下载完整版后进行离线阅读
© 版权声明
文章版权归作者所有,未经允许请勿转载。
THE END
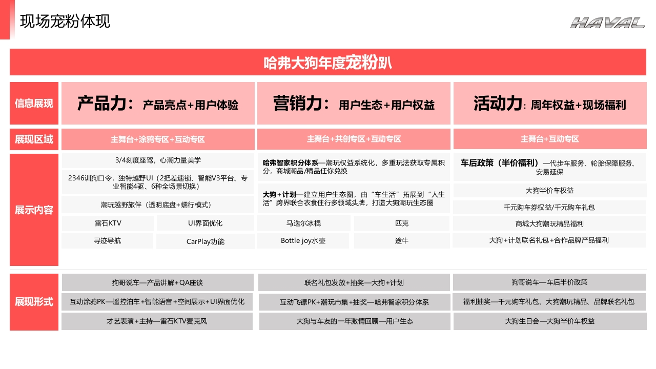
哈弗大狗925年度宠粉趴活动执行方案01活动概述活动概述3A2四L①H☒gL长度车中国SUV童球膜厚者哈弗大狗年度宠粉趴925躁燃狂欢干万福利壹触即发哈狗活动平台哈弗智家APP、抖音、天猫、京东琵m潮新症伴活动时间9月25日活动地点北京TIPPI营地房车俱乐部参与对象哈弗大狗车主、媒体(50+30)活动形式大狗周年庆粉丝趴、线上直播活动车辆哈弗大狗信灵力量朝野现场宠粉体现3A2四L哈弗大狗年度宠粉趴信息展现产品力:产品亮点+用户体验营销力:用户生态+用户权益活动力:周年权益+现场福利展现区域主舞台+涂鸦专区+互动专区主舞台+共创传区+互动专区主舞台+互动专区3/4刻度座驾,心潮力量美学哈弗智家积分体系一潮玩权益系统化,多重玩法获取专属积车后政策(半价福利)一代步车服务、轮胎保障服务、分,商城潮品精品任你兑换2346训狗口令,独特越野U1(2把差速锁、智能V3平台、专安易延保业智能4驱、6种全场景切换)大狗+计划一建立用户生态圈,由“车生活”拓展到“人生大狗半价车权益潮玩越野旅伴(透明底盘+蠕行模式)活”跨界联合衣食住行多领域头牌,打造大狗潮玩生态圈展示内容干元购车券权益/千元购车礼包雷石KTVU界面优化马迭尔冰棍匹克商城大狗潮玩精品福利寻迹导航CarPlay功能Bottle joy水壶途牛大狗+计划联名礼包+合作品牌产品福利狗哥说车一产品讲解+QA座谈联名礼包发放+抽奖一大狗+计划狗哥说车一车后半价政策展现形式互动涂鸦PK一遥控泊车+智能语音+空间展示+UI界面优化互动飞镖PK+潮玩市集+抽奖一哈弗智家积分体系福利抽奖一干元购车礼包、大狗潮玩精品、品牌联名礼包才艺表演+主持一雷石KV麦克风大狗与车友的一年激情回顾一用户生态大狗生日会一大狗半价车权益北京TIPPI营地房车俱乐部1AL场地推荐调九号博习话安题斯东桥日方方今千PP营光离北凉城区最近的露营地,不用去远方就可以感受房车宿营的浪漫,体验回归大自然的乐趣。位置:北京市朝那阳区东苇路39号TIPPI营地房车俱乐部距离:距离北京站25公里,车程45分钟,距离城区12KM,车程30分钟北京TIPPI营地房车俱乐部HAMLMsPERL名大众点评
暂无评论内容