

第1页 / 共41页

第2页 / 共41页

第3页 / 共41页

第4页 / 共41页

第5页 / 共41页

第6页 / 共41页
试读已结束,还剩35页,您可下载完整版后进行离线阅读
© 版权声明
文章版权归作者所有,未经允许请勿转载。
THE END
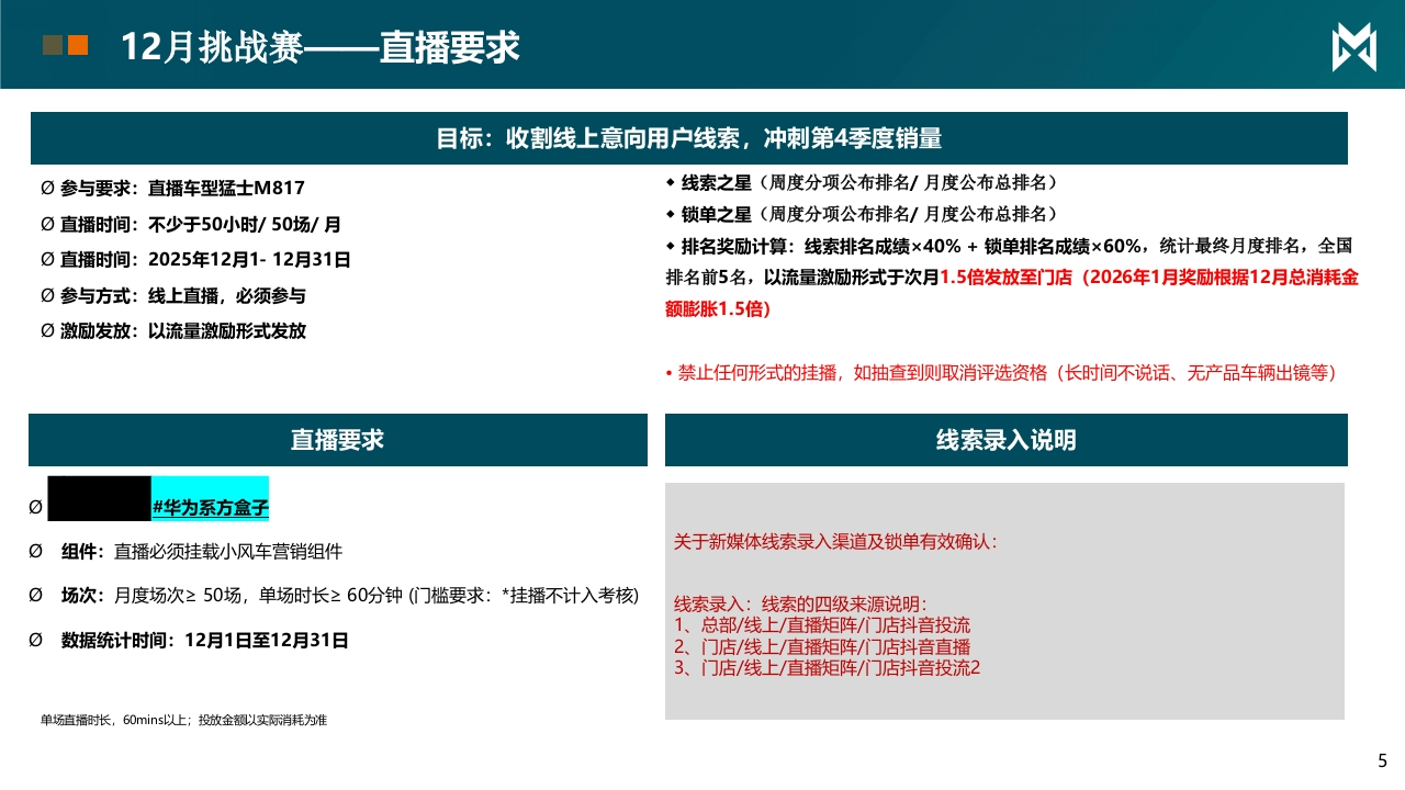
东风汽车DONGFENG MOTOR凶猛士东风猛士新媒体月度营销指引方案2025/12/1Agenda目录一、短视频活动、脚本二、直播活动、脚本12月新媒体主题挑战赛凶活动时间12月1日-12月31日活动形式短视频&直播1、结合抖音平台流量资源,将统计活动分项,并给予流量奖励⑦短视频:以话题投稿进行激励主题活动无畏猛士·硬核狂欢2、基础任务要求萌0直播标题及短视频发布文案必须带对应话题活动奖励抖音流量奖励注:仅统计直营+代理商授权懂车云店的抖音账号:奖励兑现12月*流量兑现方式:11月公布名单后,安排投放312月短视频挑战赛凶短视频发布要求短视频激励说明☑发布内容:根据用车安全、年底用车对应内容短视频0发布账号:经销商门店抖音认证账号发布◆优秀视频内容创作奖⑦发布规则:标题必有#华为系方盒子标签评选标准:从12月当经销商发布#华为系方盒子”抖音短视频自然流播放量破10万+0发布内容:发布内容必需为12月1日-31日0发布条数:12月经销商发布#华为系方盒子视频≥30条,视频时长大于10的短视频,将获得流量激励奖秒!!!此开关项,未达发布要求,取消当月抖音赋能支持奖励模式:给予该获奖视频500元流量加热⑦流量激励维度:所有门店均可享受,至少一条视频加热激励规范视频举例规范视频脚本举例必须包含猛士M817的内容,发布文案必须带#华为系方盒子标签,非单一场脚本标题核心场景核心卖点融合钩子景露出,内容举例:华为系方盒子长途自驾超大空间+超长续航+乾崑智驾ADS用车场景,金融政策·车内场景+户外场景+用车场景4+外放电功能·展厅场景+越野场景+车内场景情绪价值户外越野舒适大空间+鸿蒙座舱5+乾崑智驾越野出游ADS 4·用车场景+户外场景+展厅场景智能科技篇城市复杂华为乾崑智驾ADS4城市出行,智驾便捷路况注意事项:*参赛视频需带对应话题标签,未带标签无激励:场景化功能展示;围绕官方素材含辅助驾驶体验/外观/出行等素材亮点功能进行创作,含二创作品):*后台监控如有机器刷量等违规操作,将取消本次PK赛排名资格:*达成爆款奖励的作品需找凌悦老师进行登记,未登记视作放弃参赛:*不得重复发布视频,未带话题标签的视频,不与参与活动排名12月挑战赛直播要求凶目标:收割线上意向用户线索,冲刺第4季度销量0参与要求:直播车型猛士M817·线索之星(周度分项公布排名/月度公布总排名)0直播时间:不少于50小时/50场/月·锁单之星(周度分项公布排名/月度公布总排名)·排名奖励计算:线索排名成绩×40%+锁单排名成绩×60%,统计最终月度排名,全国0直播时间:2025年12月1-12月31日排名前5名,以流量激励形式于次月1.5倍发放至门店(2026年1月奖励根据12月总消耗金0参与方式:线上直播,必须参与额膨胀1.5倍)☑激励发放:以流量激励形式发放·禁止任何形式的挂播,如抽查到则取消评选资格(长时间不说话、无产品车辆出镜等)直播要求线索录入说明0#华为系方盒子组件:直播必须挂载小风车营销组件关于新媒体线索录入渠道及锁单有效确认:0场次:月度场次≥50场,单场时长≥60分钟(门槛要求:*挂播不计入考核刻线索录入:线索的四级来源说明1、总部/线上直播矩阵/门店抖音投流0数据统计时间:12月1日至12月31日2、门店/线上直播矩阵/门店抖音直播3、门店/线上直播矩阵/门店抖音投流2单场直播时长,60mins以上;投放金额以实际消耗为准5禁止挂播行为,抽查到即取消评奖资格凶5G11415020:53令■@系风+是关注合方。2关注⊙0×X不说话或无产品介绍色小时情击小时榜义环境嘈杂功购车送基础保养2次点东佩HONDA白都非换X全程没有产品出镜X仅有展厅空镜大王我山2023来◆s可芳:急闲的欢迎来到直间抖严帮未减年击国直或打。播间内严帮出现过◆5阿芳:是孩子喜欢看你机、色情、相西、人身色在象皇乌CRV专场买车,用车有说落的朋友进判断,以防人身时产损失。请大家来期一期!意财产安全,理性。防网储该点赞得点筒,支特你门工作期说点什么⊙∽U说什么。仅有展厅空镜无产品介绍画面不清晰环境嘈杂6
暂无评论内容